關于我們
聯系方式
地址:深圳市寶安區福永街道白石廈社區東區新開發區3號3-10.3-11
聯系人:顏先生
聯系電話:13715381837
公司座機:0755-27386962
郵箱:425910301@QQ.com
聯系人:顏先生
聯系電話:13715381837
公司座機:0755-27386962
郵箱:425910301@QQ.com
服務流程
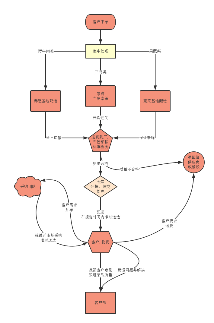
公司業務結構
我公司基本業務流程是,接受客戶的批量訂單,通過接單員集中處理后,向客戶供貨。這種方式通過減少流通過程中的環節而減低供需雙方的交易成本,并且在流通過程中增加對產品凈整處理增值服務,再使供需雙方得利的同時使配送中心自身獲利。
1、服務流程
簽訂合同→確認價格→下訂單→組織貨源→分揀稱量→按照客戶要求處理產品→配送→驗收→服務反饋→結算

2、質量保證
根據客戶要求的質量配送,保證當日所配送的農產品均有符合國家衛生標準的許可證明和檢疫證明。依照客戶要求的送貨時間準時配送到指定地點,配送的數量以客戶訂貨和過磅為準。
3、配送及結算方式
定期定價配送:每周或10日為一個報價周期,我司根據市場行情提供報價,經雙方確認后,按事先約定價格計價,七天、半月或一個月結算一次。
4、我公司的服務承諾
種類:品種齊全,滿足所需
品質:品質上乘,絕對保障
數量:送貨到手,驗收為準
價格:周期定價,明碼實惠
時間:準時送達,風雨無阻
我公司基本業務流程是,接受客戶的批量訂單,通過接單員集中處理后,向客戶供貨。這種方式通過減少流通過程中的環節而減低供需雙方的交易成本,并且在流通過程中增加對產品凈整處理增值服務,再使供需雙方得利的同時使配送中心自身獲利。
1、服務流程
簽訂合同→確認價格→下訂單→組織貨源→分揀稱量→按照客戶要求處理產品→配送→驗收→服務反饋→結算

2、質量保證
根據客戶要求的質量配送,保證當日所配送的農產品均有符合國家衛生標準的許可證明和檢疫證明。依照客戶要求的送貨時間準時配送到指定地點,配送的數量以客戶訂貨和過磅為準。
3、配送及結算方式
定期定價配送:每周或10日為一個報價周期,我司根據市場行情提供報價,經雙方確認后,按事先約定價格計價,七天、半月或一個月結算一次。
4、我公司的服務承諾
種類:品種齊全,滿足所需
品質:品質上乘,絕對保障
數量:送貨到手,驗收為準
價格:周期定價,明碼實惠
時間:準時送達,風雨無阻



